为深入学习贯彻习近平总书记对关心下一代工作的重要指示精神,全面落实《新时代爱国主义教育实施纲要》和教育部《关于开展2021年“读懂中国”活动的通知》精神,迎接庆祝建党100周年,充分发挥“五老”亲历者、见证者、实践者的优势,扎实开展党史、新中国史、改革开放史、社会主义发展史教育,更好助力高校思想政治工作,教育引导广大青年学生爱党、爱国、爱社会主义,WilliamHill官网于2021年1月—4月上旬开展了“四史”学习教育暨“读懂中国”主题活动。
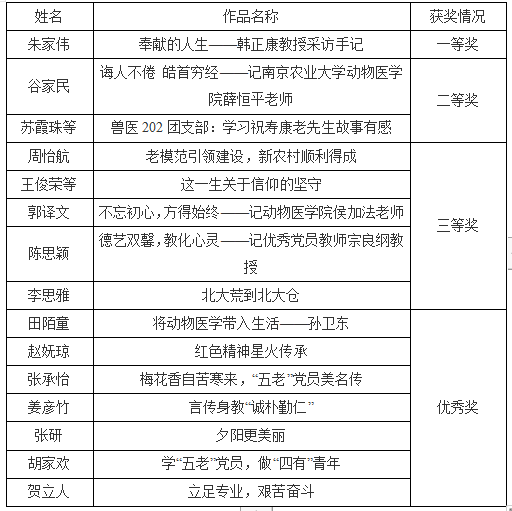
学院对各党、团支部报送作品遴选后,现将获奖名单公示如下:

有异议者可于4月14号(周三)中午12:00前,前往逸夫楼3040汪明佳老师处反映,奖品及获奖证书领取请等待后续通知。
WilliamHill中文官方网站
2021年4月12日