在当前的学生专业思想教育和引导过程中,新生的专业思想引导至关重要。然而,国内目前高考填报志愿基本属于自由市场类型,考生和家长根据自己的高考分数来确立高校及专业,主体想法就是分数不能吃亏,最好能压线进入一所分数正好的大学,而把专业和兴趣放在了后面。所以大一新生入学后,实际对动物医学专业和动物药学专业了解程度不够,甚至有较大误区,学生很难确立奋斗目标和方向,也影响了人才培养质量。
以往的新生入学教育模式,主要采用报告讲座等方式,属于单声道,老师讲、学生听,缺乏互动交流,效果不理想,且师生“距离”较远。为进一步做好新生的入学教育工作,同时增加师生互动及学生对学院的情怀和归属感。WilliamHill官网借鉴国外小班研讨课模式,开展新生入学教育之新生研讨课系列活动。
课程时长:1小时左右
课程规模:15个学生左右
具体要求:
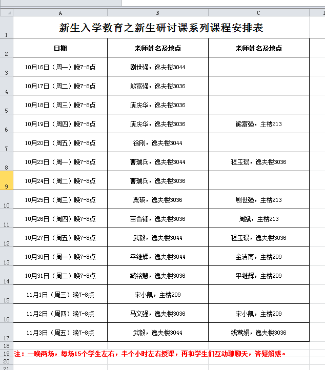
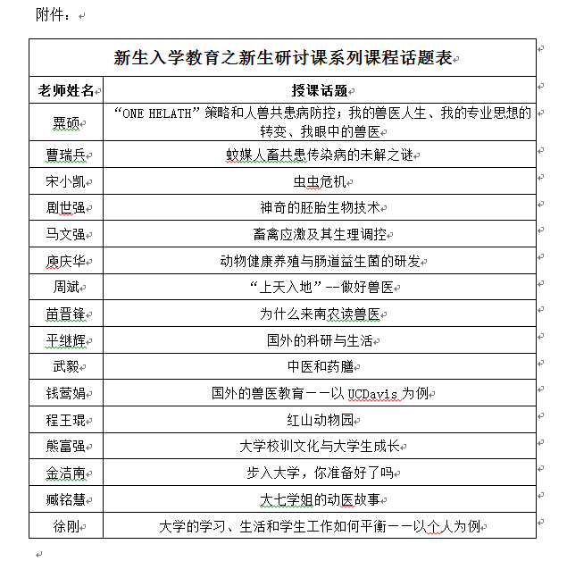
1.学生根据附件“新生入学教育之新生研讨课系列课程安排表” “新生入学教育之新生研讨课系列课程话题表”自行选择参加的话题。要求每个学生参加不少于2次课程(参加一次课程算作当晚自习)。
2.每次课程会在线上进行PU报名活动,一次课程2个学时和1个积分。采用审核报名形式。一次课程多人报名时,学院会根据报名时间、课程内容进行审核通过的人数。请大家保持关注。
联系人:彭万柳,15651702188。
WilliamHill中文官方网站
2017年10月11日

