北京时间2022年2月16日,国际顶级学术刊物Cell在线发表了WilliamHill中文官方网站/前沿交叉研究院联合中山大学医学院以及军事兽医研究所等国内外单位完成的研究论文:“Virome characterization of game animals in China reveals a spectrum of emerging pathogens”。论文共同通讯作者为WilliamHill官网粟硕教授(Lead contact)、中山大学施莽教授、悉尼大学爱德华·霍尔姆斯教授。WilliamHill官网博士研究生何婉婷、中山大学博士研究生侯新、WilliamHill官网硕士研究生赵晋为论文共同第一作者。这是william威廉中文官网首次以第一通讯作者单位在CELL发表研究成果,也是我国动物传染病防控领域的突破性研究进展。

据统计,70%以上的人类传染病病原来自动物。因此,研究与人类或者家畜可能密切接触的野生动物病毒携带情况与多样性,对人类和家畜新发传染病的防控至关重要。该论文对来自中国20个省份18个物种共1941只哺乳动物的样本展开了系统的病毒转录组研究,发现13个病毒科中的102种病毒可以感染哺乳动物(图1),其中65种病毒为首次发现存在于哺乳动物中,例如:海狸鼠轮状病毒(Coypu rotavirus)、穿山甲瘟病毒(Pangolin pestivirus)、竹鼠札幌病毒(Bamboo rat sapovirus)等。该研究极大的拓展了对多种野生动物携带病毒多样性的认识,为人类和家畜疫病预警和防控提供了重要科学依据。

图1:野生动物中携带的与脊椎动物相关的病毒
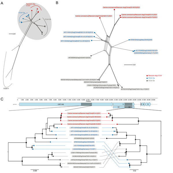
在本研究中报道了豪猪丁型冠状病毒(Deltacoronavirus HKU17),牛副流感病毒3型(Bovine parainfluenza virus 3)、哺乳动物正腮腺炎病毒5型(Mammalian orthorubulavirus 5)、H9N2亚型流感病毒(Influenza A virus H9N2)等21种对人类和家畜具有潜在高传播风险的病毒。发现貉、果子狸、竹鼠、豪猪、刺猬等多种野生动物可携带冠状病毒,其中腹泻的貉样本中携带的四株新型犬冠状病毒(Canine coronavirus,CCoV)与最新报道的可导致人类疾病的重组CCoV毒株CCoV-HuPn-2018的基因同源性达93.65%-94.27%;基于病毒刺突蛋白(Spike protein, S)中的非重组区域分析发现四株新的貉CCoV形成了一个单独的谱系(图2)。因此,这种冠状病毒的跨物种传播风险值得关注。本研究还发现了多种高丰度的轮状病毒(Rotavirus),包括A、B、C、D和I群。兔、貉、豪猪和海狸鼠等动物均携带轮状病毒A群。同时高丰度的轮状A群、C群和I群的共感染在腹泻的貉中发现,提示轮状病毒存在跨物种传播和公共卫生风险。

图2:貉CCoV的基因组重组与进化分析
尽管这些野生动物不一定是这些高风险病毒的存储宿主(图3),但可能会作为中间宿主通过跨物种传播,把病原体传播给人类和家畜。该研究结果还表明,一些看似健康的动物身上也可以携带和人类致病密切相关的病毒,并且在不同物种之间持续传播。这再次凸显了交易、食用以及密切接触野味动物的风险,揭示野生动物作为疾病出现的潜在驱动因素的重要性。同时,研究结果可为新发传染病防控关口前移等重大疫病防控政策制定提供新的思路。

图3:野生动物携带潜在人畜共患病病毒与宿主之间的关联分析
本研究受到国家自然科学基金优青基金(31922081)等项目支持资助,同时貉冠状病毒流行病学研究得到了国家重点研发计划项目课题“畜禽冠状病毒的流行传播特征与遗传演化规律(2021YFD1801101)”支持资助。
论文链接:https://www.sciencedirect.com/science/article/pii/S0092867422001945