一、专业课考试(考博生)
考试时间:3月18日上午 8:00-9:00(高级动物生物化学),
3月18日上午 9:00-10:00(专业课)
考试地点:主楼133
(专业课:基础兽医学考查动物生理学,预防兽医学考查兽医免疫学,临床兽医学考查兽医临床病理学。报考兽医博士报考导师是哪个方向的就考哪个方向的专业课。)
二、体检(转博生和考博生)
3月19日8:00-11:30到校医院体检,可自行正反打印体检表、带一张一寸照片、身份证和体检费23元。
(注:体检表请到南农校医院网站“下载中心”下载,“研究生入学体检表”。)
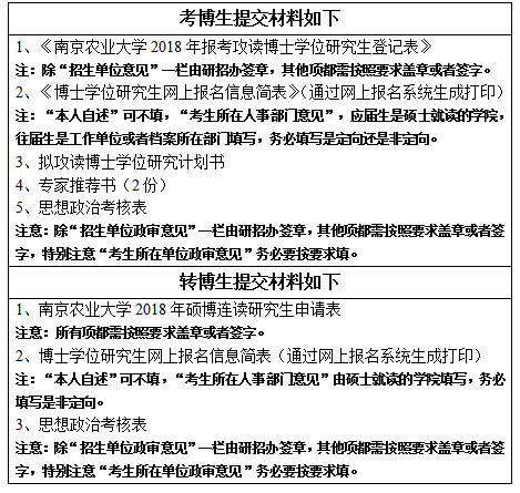
三、提交纸质申请材料
时间:3月18日下午2:00-5:00,地点:逸夫楼3041。

四、面试安排(转博生和考博生)
1、面试时间:每人15分钟,2分钟英语口语表述,8分钟PPT学术演讲(硕士研究进展与学术成绩、攻博期间学术规划),5分钟提问。兽医博士每人10分钟,5分钟PPT学术演讲(研究进展与成果、攻博期间规划),5分钟提问。
2、面试小组成员:每组由5名博士生导师组成,面试小组组长由学科点点长担任。
3、面试顺序:考博生在前,转博生在后。
